电话咨询
首页
工程项目
招标信息
参建单位
获客宝
海外宝
物业宝
商情分析
API接入
工程CRM
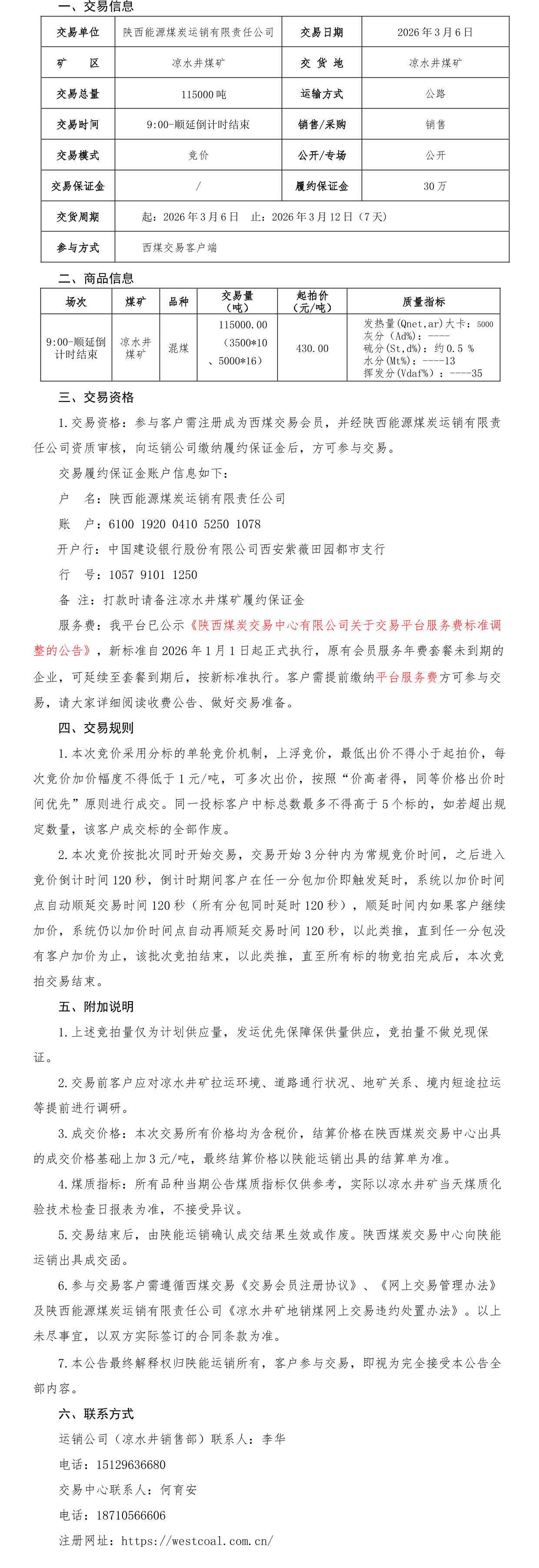
中策大数据首页 招标公告 3月6日陕西能源煤炭运销有限责任公司交易公告
立即免费体验
行业全覆盖
信息精准
深度关联
更新快
总部咨询热线
0755-26921213
更多分部热线
关注中策公众号
工程项目信息
招标信息
参建单位
专业宝
API接入
关于中策
下载移动端
iOS下载
iOS下载
安卓下载
安卓下载
鸿蒙下载
鸿蒙下载
30秒注册,免费立享
找商机、找人脉、就上中策大数据
日发布2300+优质项目
日发布25万+招采商机
项目商机CRM/API数据对接
1.57亿+优质招采数据总量
1200万+累计项目发布量
服务热线:0755-26921213
账号登录
立即查看工程项目及招采信息
没有账号?
立即注册
服务协议及隐私权政策
取消
同意
找商机,找人脉,就上中策大数据
优质项目
2300+
/日
招采商机
25万+
/日
1.69亿+
市场主体
立即免费体验
电话咨询
App下载
公众号