电话咨询
电话咨询
App下载
公众号
首页
工程项目
招标信息
参建单位
获客宝
海外宝
物业宝
商情分析
API接入
工程CRM
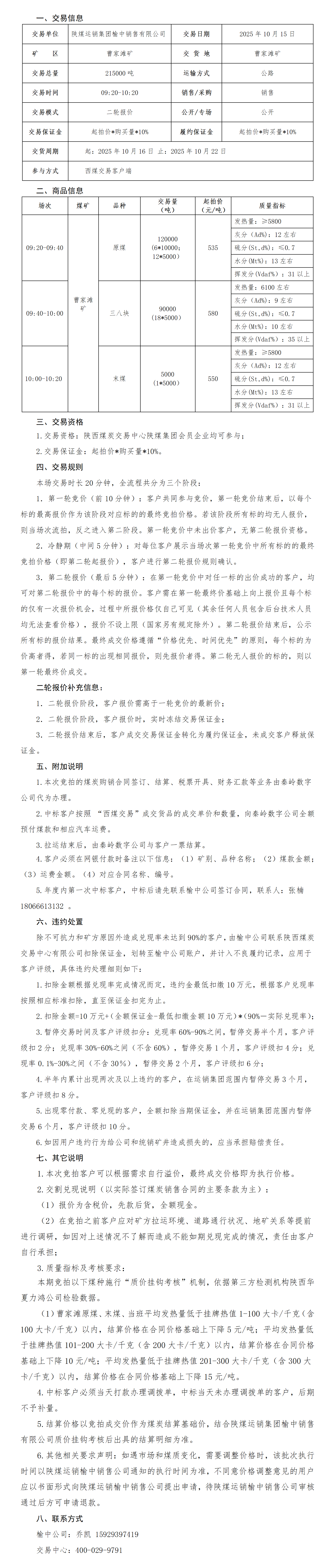
中策大数据首页 招标公告 10月15日陕煤运销集团榆中销售有限公司交易公告
你可能感兴趣的招标信息 你可能感兴趣的招标信息 最新工程项目信息
立即免费体验
行业全覆盖
信息精准
深度关联
更新快
总部咨询热线
0755-26921213
更多分部热线
关注中策公众号
工程项目信息
招标信息
参建单位
专业宝
API接入
关于中策
下载移动端
iOS下载
iOS下载
安卓下载
安卓下载
找商机,找人脉,就上中策大数据
优质项目
2300+
/日
招采商机
25万+
/日
1.69亿+
市场主体
立即免费体验