

- 临邑县孟寺镇全域土地综合整治规划项目中标公告
- 武昌区国铁印江澜配建幼儿园室内外装修项目竞争性磋商公告
- 武汉市第二职业教育中心学校教室及部分办公室护眼灯项目竞争性磋商公告
- 园路沥青摊铺机械设备租赁-山西一建集团第四工程公司.-榆次区医疗集团医技综合楼项目配套设施工程
- 机械设备租赁----山西一建集团钢结构工程公司运城市城区水源输水管线工程项目施工二标段
- 中药产业基地项目室外管网、门房、道路工程施工招标公告
- 剪刀车-山西四建集团有限公司二分公司重庆大学储能技术产教融合创新大楼项目
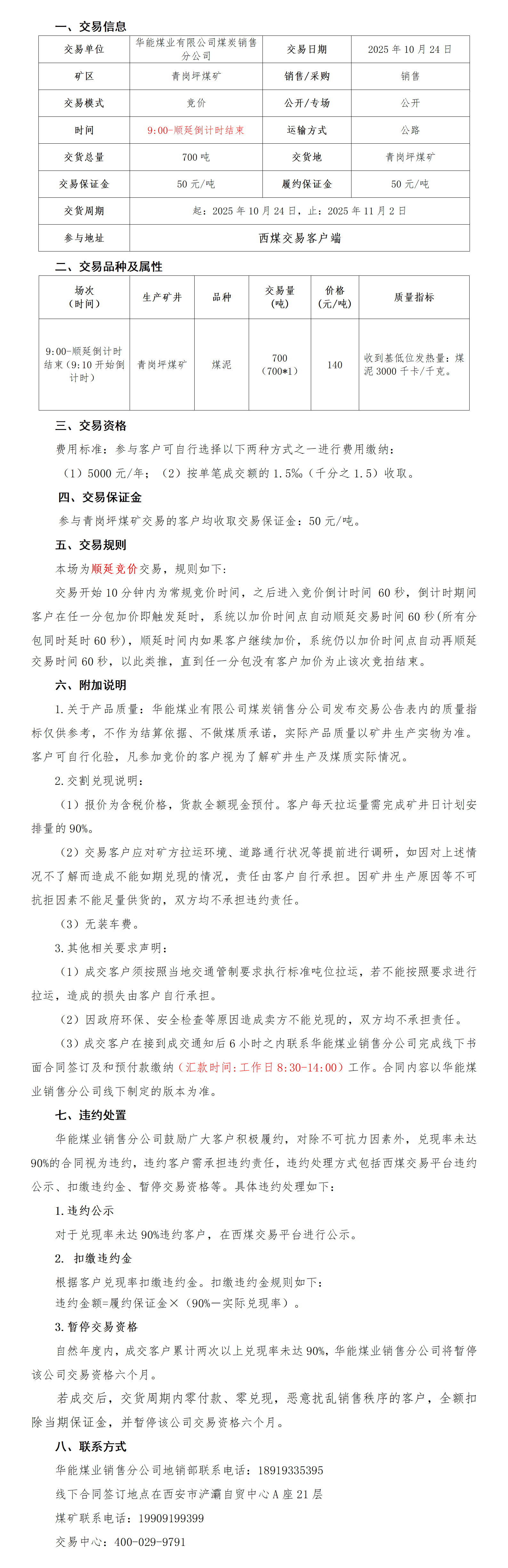
- 山西华阳集团新能股份有限公司煤层气开发利用分公司一矿高家沟风井矿井瓦斯利用项目视频监控系统、常压燃气热水锅炉设备采购
- 机械设备租赁-----山西一建集团钢结构工程公司运城市城区水源输水管线工程项目施工二标段
- 酉阳县小坝片区城乡一体化项目(一期)-安置房(桃源丽都)地基基础专业分包工程任务
- 甘肃鑫临通汇商贸有限公司乡村振兴板桥镇西湾村生态林项目沙枣树及刺槐树采购竞价结果
- 静宁县人民法院办公楼维修改造(原工商管理所)项目竞价结果
- 静宁县城关小学教学楼及艺综楼消防维修项目竞价结果
- 中化二建集团有限公司文水县城区集中供热应急热源保障工程-消防工程专业分包-谈判项目公告
- 新疆分公司-十一化建甘肃巨化项目烧碱装置工程分包第十六标段(泄爆板、防火板施工)-竞争性谈判项目公告
- 中国化学四化建-中国五环中煤煤炭深加工项目(安装)-机械设备租赁-服务采购方案-公开谈判项目公告
- 中国化学六化建-海南分公司-海南思可源绿能科技有限公司海南思可源30万吨每年生物能源项目-安装工程(I标段)工程-竞争性谈判项目公告
- 中国化学工程第六建设有限公司-浙江分公司-己二腈项目-土建工程-竞争性谈判项目公告
- 中国化学六化建-基础设施公司-华中业务中心改造升级项目-智能化工程专业分包-竞争性谈判项目公告
- 内蒙分公司-中化十一建-黄骅港项目-空压机及反渗透水处理设备租赁(第2次采购)-询比价项目公告