你可能感兴趣的招标信息
陕西最新工程项目信息
- 铜盂新桥民乐市场TY-XQMLSC-116出租流拍公告
- 安徽省合巢水运建设开发有限公司关于电话机(有绳/无绳/网络)的网上超市采购项目合同履约验收公告
- 合肥市包河区乡村振兴投资有限公司关于贴纸的网上超市采购项目合同履约验收公告
- 2月23日延长矿业煤炭运销分公司交易公告
- 连州市西江镇大岭经济联合社豆地管理区办公楼出租流拍公告
- 未来社区社区道路建设项目监理服务
- 合肥市包河区乡村振兴投资有限公司关于茶宠摆件的网上超市采购项目合同履约验收公告
- 办公家具采购
- 连州市西江镇大岭经济联合社豆地村豆地管理区办公楼出租流拍公告
- 岳普湖县职业教育培训基地1#实训楼建设项目工程总承包
- [2602-360803-04-01-827633]国光购物中心大型超市改造项目企业投资项目备案
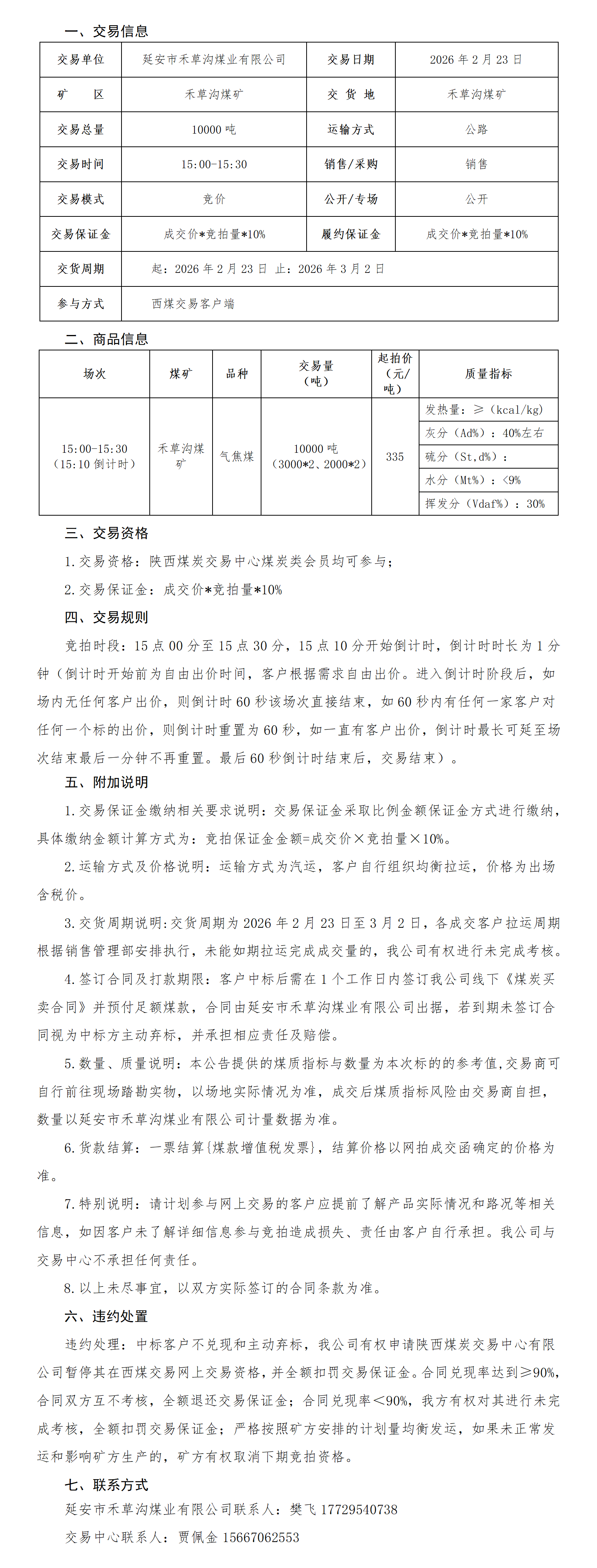
- 2月23日延安市禾草沟煤业有限公司交易公告
- 轻质白油W1-80合格品
- 轻质白油W1-100合格品
- 煤基费托合成全馏分液体石蜡1#合格品
- 煤基费托合成重质液体石蜡2#合格品
- 煤基车用汽油组分油95#Q/NM1001
- 液化气C3+C4纯度≥95%
- 轻质白油W1-60合格品
- 煤基费托合成重质蜡2#
